Структура
Пользовательские сценарии — это важный момент, который помогает достичь одну из самых главных задач любого UI/UX-дизайнера — создать интерфейс, который будет максимально удобным для конечного пользователя. Дизайн — это не только о сочетании цветов, но и о потребностях пользователей, которые заходят на сайт или приложение с конкретной целью приобрести услугу или продукт. Важную роль в создании юзабилити дизайна играют пользовательские сценарии. В этом материале мы расскажем, что это такое, зачем они нужны и как с ними работать.
Что такое пользовательские сценарии
Пользовательские сценарии — это текстовые описания взаимодействия пользователя с продуктом или услугой. Они используются в дизайне, разработке и тестировании для понимания потребностей пользователей и обеспечения того, чтобы продукт (сайт, мобильное приложение, программное обеспечение) соответствовал их потребностям.
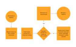
Другими словами, это визуальное представление последовательности действий, которые пользователь выполняет для достижения своей цели. Обычно визуальное представление пользовательских сценариев определяется серией шагов, которые выполняет пользователь, чтобы добраться от точки входа до конечного взаимодействия. Каждый шаг представлен кругом, прямоугольником или ромбом, что указывает на разный тип действия, которое должен выполнить пользователь. Эти шаги соединены стрелками, указывающими направление движения пользователя по продукту.
На рисунке ниже ты можешь ознакомиться со значениями основных блоков, которые используются при построении пути пользователя.
Пользовательские сценарии могут быть написаны в разных форматах, но обычно они включают следующие элементы:
- Идентификация пользователя
Описание пользователя, выполняющего сценарий, включая его роль, возраст, пол, опыт и знания.
- Задача
Описание задачи, которую пользователь хочет выполнить.
- Начальные условия
Описание ситуации, в которой находится пользователь в начале сценария.
- Действия пользователя
Описание последовательности действий, которые выполняет пользователь для выполнения задачи.
- Результаты
Описание результатов действий пользователя.
Преимущества использования пользовательских сценариев
Пользовательские сценарии или User Flow полезны тем, что позволяют нам понять при каких условиях решается потребность пользователя, и какие обстоятельства могут повлиять на ее решение.
Например, мы проектируем мобильное приложение для медицинской клиники. Основная задача этого приложения — создание электронной очереди к врачам. Кажется, нет ничего проще, просто надо создать для каждого врача календарь, в котором пациенты смогут резервировать для себя свободное время. Но давай попробуем построить пользовательский сценарий для достижения этой цели и посмотрим, чем он нам может помочь.
Представим себе, что наш пользователь, — мужчина, 43 года, имеет сахарный диабет, работает разработчиком, у него очень загруженный рабочий график. Ему нужно записаться на консультацию к врачу из-за ухудшения самочувствия, поэтому он использует приложение для записи в клинику в свои пару свободных минут между выполнением рабочих задач.
Построим сценарий.
Из этого коротенького сценария мы узнаем, что пользователь выбрав необходимого врача, может не найти свободное время для записи, которое бы согласовывалось с его планами. И в таком случае ему придется снова возвращаться к выбору врача и поиска свободного времени для записи, который бы подходил под его планы.
Но это очень неудобно для пользователя и займет слишком много времени. В таком случае мы можем предложить функцию общего календаря со свободным временем для записи. Теперь когда пользователь выберет удобное для себя время, мы предложим ему врачей, к которым он может записаться.
Поэтому использование пользовательских сценариев помогло нам решить проблему пользователя, сэкономить его время и улучшить пользовательский опыт.
Для чего используются пользовательские сценарии
Пользовательские сценарии могут использоваться для различных целей, в том числе:
- Понимание потребностей пользователей
Пользовательские сценарии могут помочь дизайнерам и разработчикам понять потребности пользователей и определить, какие функции и возможности необходимы продукту.
- Оценка пользовательского опыта
Пользовательские сценарии могут быть использованы для оценки пользовательского опыта продукта. Они могут помочь выявить проблемы с юзабилити и определить, как можно улучшить пользовательский опыт.
- Отслеживание прогресса
Пользовательские сценарии могут быть использованы для отслеживания прогресса в разработке продукта. Они могут помочь гарантировать, что продукт соответствует потребностям пользователей.
Заключение
Пользовательские сценарии являются важным инструментом для дизайна, разработки и тестирования продуктов. Они могут помочь сделать продукты удобными и полезными для пользователей, создать интуитивно понятные интерфейсы и оценить существующие интерфейсы, чтобы внести коррективы, которые улучшат пользовательский опыт.

